协议落实至关重要

协议落实至关重要

衣不曳地 2025-06-27 关于我们 136 次浏览 0个评论

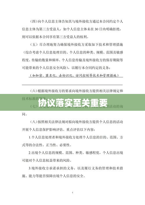
在我们的日常生活中,无论是个人还是企业,协议的重要性日益凸显,协议是双方或多方之间为了达成共识、明确责任与义务而达成的约定,协议的真正价值并不在于其制定,而在于其落实,可以说,“协议贵在落实”。

协议的基本含义及其重要性

协议是各方共同协商并达成一致意见的具体表现,具有法律约束力,在现代社会,无论是经济领域、科技合作,还是日常生活中,协议无处不在,它们保障了各方的权益,促进了公平交易和合作。

为何说协议贵在落实

1、落实协议是履行责任和义务的体现

制定协议只是第一步,真正重要的是确保协议得到贯彻执行,只有各方切实履行协议中的责任和义务,才能真正实现协议的初衷和目标。

2、落实协议有助于建立信任

协议落实至关重要

协议的落实是建立信任的基础,当协议得到贯彻执行时,各方会建立起相互信任的关系,为未来的合作打下坚实的基础。

3、落实协议有助于维护社会秩序和法治精神

协议的落实有助于维护社会秩序和法治精神,当每个公民和企业都遵守协议,整个社会将变得更加有序和和谐。

如何落实协议

1、增强协议意识

协议落实至关重要

各方应增强协议意识,充分认识到协议的重要性和价值,只有真正意识到协议的重要性,才能确保协议的贯彻执行。

2、建立监督机制

为了确保协议的落实,应建立有效的监督机制,这包括定期的检查、评估和反馈,以确保协议得到贯彻执行。

3、加强沟通与协作

协议落实至关重要

在协议执行过程中,各方应加强沟通与协作,及时解决问题和困难,确保协议的顺利执行。

协议落实的实例分析

以企业合作协议为例,当两家企业就某项业务合作达成协议后,双方应共同遵守协议中的各项条款,为了确保协议的落实,双方可以建立专项工作组,定期沟通进展情况和解决问题,只有这样,才能确保合作的顺利进行,实现共赢。

协议的价值不在于其制定,而在于其落实,为了确保协议的贯彻执行,各方应增强协议意识,建立监督机制,加强沟通与协作,只有这样,才能真正实现协议的初衷和目标,促进社会的发展和进步,我们应该始终牢记:“协议贵在落实”。

你可能想看:

转载请注明来自鼓动斗城,本文标题:《协议落实至关重要》

百度分享代码,如果开启HTTPS请参考李洋个人博客

发表评论

快捷回复:

验证码

评论列表 (暂无评论,136人围观)参与讨论

还没有评论,来说两句吧...

Top